Gustave Roussy est un établissement de santé privé d’intérêt collectif (Espic) à but non lucratif.
Centre de Lutte Contre le Cancer, son statut est issu de l’ordonnance n° 45-2221 du 1er octobre 1945 modifiée par l’ordonnance n° 2005-406 du 2 mai 2005, et par la loi dite "HPST" du 21 juillet 2009 portant réforme de l’hôpital et relative aux patients, à la santé et aux territoires.
Gustave Roussy est membre d’Unicancer, qui rassemble tous les centres français de lutte contre le cancer.
Organisation de la gouvernance
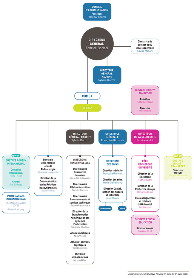
Gustave Roussy est piloté par un conseil d'administration qui arrête sa politique générale ainsi que sa politique d'évaluation et de contrôle. Il compte 18 membres de droit, dont deux sont désignés par le ministre chargé de la recherche et par l'Institut national de la santé et de la recherche médicale (Inserm). Le conseil d'administration est présidé par le Préfet de la région Île-de-France, Préfet de Paris.
Au plan exécutif, Gustave Roussy est dirigé par un médecin, nommé pour cinq ans par le ministre des solidarités et de la Santé, après avis du conseil d’administration et de la Fédération nationale des centres de lutte contre le cancer (Unicancer). Le Pr Fabrice Barlesi a été nommé directeur général le 1er août 2021.
Le directeur général, qui assure la conduite générale de l’établissement, est assisté par :
- le directeur général adjoint en charge de la gestion administrative et technique de l'Institut, nommé par le directeur général après avis favorable du conseil d'administration
- la directrice médicale en charge des ressources cliniques et de la stratégie médicale de Gustave Roussy
- le directeur de la recherche qui pilote la stratégie scientifique et les relations académiques et universitaires.
► Consulter le document en PDF

